
来源:人大CMF
]article_adlist-->
袁海霞 中国宏观经济论坛(CMF)主要成员,中诚信国际研究院院长
张 堃 中诚信国际研究院副总监
张瀚文 中诚信国际研究院研究员
本文转载自2月28日中诚信研究微信公众号。
本文字数:11040字
阅读时间:34分钟
本期要点
“十五五”开局之年各地小幅下调经济目标,但稳增长意愿仍然较强
六成省份下调GDP目标,经济大省仍将“挑大梁”。2026年各省GDP增速目标加权平均值为5.04%,较去年下降0.25个百分点,其中,11个省份持平、19个省份下调。经济大省增速目标仍锚定5%左右,化债重点省份目标设置更趋谨慎(加权增速目标为4.8%)。部分省份改用区间目标,为后续外部冲击、改革和化债等提供缓冲空间。
CPI目标的设定整体延续“2%左右”的主口径,促进价格企稳回升压力不减。尽管当前价格水平边际改善,但终端需求修复偏慢、居民和企业预期偏谨慎下,供需结构性失衡仍对价格企稳形成压制,保持价格水平合理回升是年内重点经济目标之一。
投资目标设定遵循各地实际整体下调,化债重点省份压力较大。2026年各地投资目标的加权平均增速4.9%,较去年下降近1个百分点。化债重点省份下调幅度更大,普遍设定3%-4%的增速目标。吉林、内蒙古退出名单后仍保持审慎的投资纪律,地方主动“挤水分”、优化投资结构与效率、避免盲目上产的取向更为清晰。
各地社零增长目标合理下调,但仍高于去年实际表现,稳消费仍是扩内需的主要抓手。考虑到高基数、政策效应趋于饱和等现实因素,2026年各地社零加权平均增速为4.8%,较去年下降0.3个百分点,但整体仍高于去年实际表现,稳预期、稳消费仍是扩内需的重点工作。
仅10个省份公布出口增速目标, 稳外贸政策由“拼规模”转向“稳份额、优结构、强韧性”。在外部环境不确定性加剧下,设定具体目标意义较小,各地更侧重稳订单、稳主体、稳市场份额等定性要求。
扩内需政策更重“提质增效”,区域协同、供应安全和人工智能为产业关键词
中央加杠杆仍是政府投资的主要增量,方向上注重“投资于人”。除广东、河南外,其他省份重大项目的投资计划完成额大多小幅回落,中央加杠杆仍是主要增量。2026年政府投资重在新基建、城市更新及民生等“投资于人”领域,资金来源上更加重视使用准财政工具、优化专项债用途以及对民间资本的撬动作用。
消费政策从“稳商品”转向“扩场景”。地方促消费部署聚焦新消费业态培育、服务消费扩容和入境消费提质三条主线,重视民生改善与服务消费扩容的联动,“一老一小”等公共服务供给优化是重点。
产业与科技部署更强调“区域协同+因地制宜”,人工智能进入全面铺开阶段。各地产业政策部署更突出资源禀赋和产业基础差异,中西部资源型地区强调传统产业提质升级和关键资源强链补链,东部大省聚焦6G、量子科技等前沿领域及新兴产业。
房地产定调“控增量、去库存、优供给”,更强调盘活存量与民生导向。各地对于地产的定调与中央经济工作会议高度一致,更侧重优化增量、盘活存量,部分省份如浙江将房地产并入民生政策,更强调地产的民生属性,但 “止跌回稳”仍是地产工作的核心要求。
地方化债进入攻坚阶段,将继续有序推进本轮置换,并加快构建债务管理长效机制。一是推进融资平台出清与市场化转型;二是细化城投经营性债务风险化解,运用展期、置换等金融工具;三是加紧清理政府拖欠企业账款;四是完善专项债“自审自发”机制,提升发行效率。
统一大市场与改革部署明显前置,规则统一和破除隐性壁垒成为重点。多省将融入全国统一大市场建设和整治“内卷式竞争”写入重点任务,相关部署增多,反内卷治理或将行政指导与立法并重,更加“系统化”与“源头化”,要素市场化配置、破除民企隐性壁垒等部署有望同步推进。
地方两会作为地方经济社会发展的重要风向标,其传递出的政策信号和发展规划,对把握2026年中国经济走向具有关键意义。近期,全国31个省(自治区、直辖市)两会陆续召开,各地经济增长目标、政策路径和改革方向逐渐明晰。通过梳理,我们认为有以下几个方面需要重点关注。
一、地经济量化目标小幅下调、更为务实,稳增长意愿仍然较强
各地GDP增速目标设定更加务实,多省重启区间目标,为外部冲击和化债留有空间。2025年各地在稳增长导向下普遍设定较为积极的增速目标,但从年底实现情况来看,目标与现实存在一定落差,包括广东在内的16个省份未达到2025年初设定的GDP增速目标。2026年各省目标设定整体更趋审慎务实,具体而言,除江西外其余省份均保持GDP目标持平或小幅下调,其中,有11个省份目标不变,19个省份小幅下调。从结构上看,12个化债重点省份的GDP平均增速目标为4.8%,较去年加权平均目标下降0.55个百分点,目标设置更趋谨慎。广东、浙江等7个省份将经济增速重新设置为区间目标,不仅给外部冲击、化债与改革推进留出缓冲空间,防止将发展压力过度集中于单一年份,也契合逆周期调节与跨周期调节相结合的政策基调,有利于地方政府将更多精力投向培育新质生产力、扩大有效需求等核心工作,避免为完成短期定值目标而采取短期化、粗放式的发展举措。
地方GDP目标是全国GDP目标设定的重要参考,预计2026年全国GDP增速目标仍设立在5%左右,既保持一定弹性,又能有效稳定市场预期。2026年全国各省GDP目标加权平均为5.04%,较2025年的均值(5.29%)下降0.25个百分点,其中六个经济大省(广东、河南、浙江、江苏、四川、山东)加权平均目标也由2025年的5.18%降至2026年的5.03%,同时北京、上海、广东的增长目标通常与全国目标相差不远,具有较强的示范性与预期引导意义,2026年上述三个省市GDP增速目标整体仍维持在5%附近。在地方目标整体下修、但仍普遍强调“争取更好结果”的背景下,全国层面大概率仍将锚定5%左右,既与地方“预期下调后的中枢”相衔接,也有助于稳定市场预期、形成政策合力。此外,据测算,为实现2035年远景目标,2026-2035年GDP年均增速需保持在4.2%以上,为避免压力后移,2026年作为“十五五”开局之年,经济增速目标大概率高于均值,因此,也不排除“十五五”时期全国GDP增速目标采取4.5%-5%的区间设定。

CPI目标延续设定在2%左右,促进价格企稳回升压力不减。2025年全国CPI预期目标由多年3%左右下调至2%左右,但年末CPI与目标仍有明显距离。尽管受益于需求端缓慢修复以及“反内卷”对价格的支撑,当前价格整体水平边际改善,但终端需求修复偏慢、居民和企业预期偏谨慎使得需求端对价格支撑不足,供需结构性失衡仍对价格企稳形成压制。在此背景下, 2026年地方两会对价格目标的设定整体延续“2%左右”的主口径,也有少数地区用“保持合理回升”等更审慎的表述,说明“稳价格、促回升”仍是2026年的关键工作目标之一。综合判断,全国两会CPI目标大概率仍延续2%左右的设定以稳定预期、形成政策合力;而在反内卷政策治理效果逐步显现、需求侧修复延续的情形下,2026年CPI中枢有望较2025年温和抬升,我们期待看到0.5%以上的正增长。
投资目标设定遵循各地实际整体下调,重点化债省份压力较大,吉林、内蒙古等退名单省份仍然保持审慎的投资纪律。2025年全国投资端整体表现偏弱,固定资产投资同比增速为-3.8%,为有记录以来首次转负,东部经济大省相对落后,而中西部与部分资源型地区韧性更强。从2026年地方两会表述看,今年地方投资目标设定更加审慎,共有17个省份公布固定资产投资增速目标,加权平均增速4.9%,较去年下降近1个百分点。化债重点省份大多下调投资增速目标为3%-4%,普遍低于本省GDP增速目标,天津等部分化债重点地区不再给出具体增速目标,而以“提质增效”、“正增长”等定性表述替代。值得注意的是,已经退出重点化债名单的省份中,内蒙古首次未公开具体量化目标,吉林与其余化债重点省份一致设置了3%的较低增长目标,意味着未来更多省份在债务风险缓释后,或将继续巩固化债成果,保持审慎的投资纪律。展望全国,2026年固定资产投资将以“止跌回稳”为首要目标,中央有望通过“两重”建设、超长期特别国债及专项债等渠道托底有效投资,同时优化结构,避免低效重复建设,推动投资从规模扩张向质量效益转变,为经济平稳运行和高质发展提供支撑。

各地社零增长目标合理下调,但整体仍高于去年实际表现,稳预期、稳消费仍是扩内需的重点工作。2025年消费延续弱复苏态势,下半年以来消费动能减弱,全国社会消费品零售总额同比增长3.7%,整体仍未恢复至常态增长趋势。在中央经济工作会议提出的“坚持内需主导”要求下,2026年地方两会普遍将促消费作为稳增长的重要抓手。考虑到2025年高基数影响以及以旧换新等政策空间趋于饱和等因素,大部分省份进一步下调社零增速目标,2026年公布社零量化目标的省份共19个,加权平均增速为4.83%,较去年下降0.27个百分点,但整体仍高于去年实际表现,稳消费仍然是各地扩内需政策的重中之重。展望全国,在居民收入与就业预期尚未明显好转的背景下,今年消费整体或继续维持弱修复态势,结构上,国补商品消费受政策动能边际减弱及基数抬升双重约束,拉动力度或较上年有所回落,但随着人均GDP持续提升,我国消费结构正加速从商品消费为主向服务消费为主转变,在“十五五”规划强调提升消费率、推动带薪错峰休假、增强消费品供需适配性等方向指引下,服务消费仍有较大释放空间,或将成为明年消费修复的主要增量来源。

出口增速目标“去量化”,稳外贸政策由“拼规模”转向“稳份额、优结构、强韧性”。2025年在外部环境复杂多变背景下,我国外贸仍实现韧性增长,全年出口增长5.5%、进口同比持平,但结构性压力仍存。2026年地方两会在“稳增长”框架下对外贸目标更强调“稳”和“可实现性”,今年两会共有广东、湖南、山西、甘肃等10个省份设定了进出口增速的相应目标(其中山西提出努力实现进出口正增长),其余省份未设定明确的出口增速数值,而是转向 “稳外贸基本盘”“推动外贸扩量提质增效”“拓展服务贸易和数字贸易”等定性表述。各地普遍将工作重心放在稳订单、稳主体、稳市场份额,以及加快跨境电商、海外仓、服务贸易等新动能培育,通过市场多元化与产业链韧性来对冲外需冲击。外贸大省的表述更能体现政策取向变化,广东作为外贸第一大省,2025年进出口增长4.4%,2026年将全年进出口目标设为增长3%左右,明显偏审慎,同时配套“培育总部型跨国公司”等安排,体现“稳基本盘、留弹性”的思路。浙江的定调则更偏“稳份额、调结构”,报告提出“确保货物贸易出口占全国份额保持基本稳定”,并进一步提出服务贸易增长6%、数字贸易增长8%以上,更重视通过服务贸易和数字贸易培育增量。
二、扩内需政策更重“提质增效”,区域协同、供应安全和人工智能为产业关键词
从各地政府工作报告对今年“重点工作”的部署次序看,与中央经济工作会议将“内需主导”放置首位不同,扩内需相关表述在不少省份相较去年出现一定程度后移,这一现象本身并不意味着政策重心转向或力度减弱,更多反映地方发展逻辑的转变。对比2025年与2026年的重点工作安排可以看到较清晰的风格差异:2025年在需求修复偏弱、外部扰动加大的背景下,各地普遍将扩大内需置于更靠前位置,并以基建托底、投资拉动作为稳增长重要抓手,整体更偏向通过加大逆周期调节稳住基本盘;而2026年相关表述更突出“提质增效”,在继续强调稳需求、稳预期同时,更频繁地将新动能培育、挖掘潜力和增量放在更醒目位置,围绕科技创新、现代化产业体系、人工智能赋能、区域协同与供应链安全等做出系统部署。这一变化反映出:其一,地方更加强调与中央部署同向发力,相较已经较为成熟的投资驱动模式,以提振消费为核心的扩大内需还未有普适性模式,因此地方倾向于向中央看齐,落实“两新两重”等政策,后续地方需要更多发挥能动性,切实贴合居民需求扩消费;其二,伴随人工智能等新质生产力商业化应用加快,产业结构转型的迫切性显著上升,且在国际竞争加剧背景下,产业链安全重要性凸显,都对现代化产业体系建设提出更高要求。其三,政策思路从“逆周期调节”转向“逆周期与跨周期相结合”,在外部不确定性仍存、内需修复仍需巩固的背景下,不仅要稳增长,更要通过结构性发力和长期竞争力建设为后续增长打开空间,因此扩内需的结构性后移更符合跨周期调节的政策逻辑。

1、政府投资:中央项目是主要增量,“投资于人”的重要性提升
地方对重大项目的统筹略显不足,稳投资仍需中央加码。从发改委今年发布的提前批“两重”建设项目清单和中央预算内投资计划来看,2026年提前批规模达2950亿元,显著高于去年1000亿元左右提前批规模,中央提前发力、靠前布局的节奏加快。但从目前各地两会已经披露的重大项目盘子看,今年地方统筹的“省重点/重大项目”在年度计划投资额层面呈现小幅下降,虽然河南等少数省份因项目储备集中释放、统计口径调整等因素出现较大增幅,但多数地区重大项目投资计划的增幅有限甚至小幅回落,地方主导投资的上行空间有限。具体来看,广东、江苏地区2026年省重点项目年度计划投资有小幅提高,部分经济大省仍在稳投资,但力度并不激进;而湖北、江西、陕西等地重大项目年度投资安排则较上年明显回落,部分省份更强调项目质量和资金可持续性,而非单纯扩大项目规模,后续若要形成更强的投资拉动,仍需中央预算内投资、政策性金融工具等增量资金进一步加力。

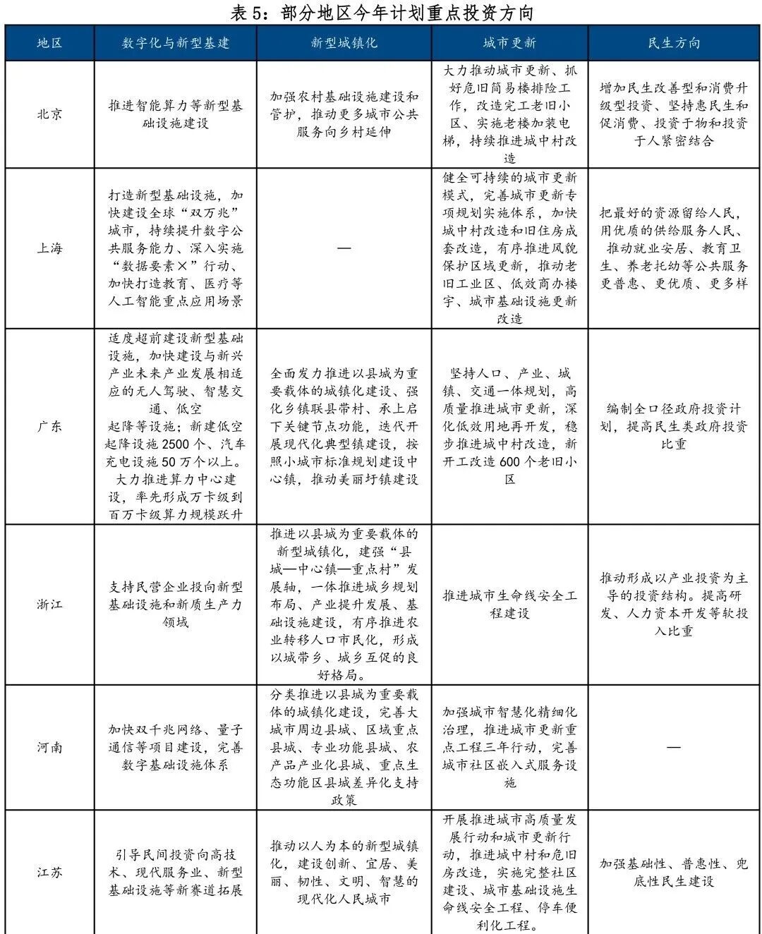
新基建、城市更新及民生等领域成为投资主要抓手。从地方两会对投资的部署看,2026年各地更明显转向“按功能分工”的复合型投资结构,核心特征可以概括为四类:一是数字化和新基建权重上升,算力、双千兆网络、量子通信、数据基础设施等成为多地投资重点领域;二是新型城镇化更加突出“以人为本”和县域承载能力提升;三是城市更新与存量提效明显升温,老旧小区、地下管网、城中村改造等成为高频部署;四是民生导向投资更加前置,投资于人、投资于消费场景的倾向增强。以北京为例,政府工作报告明确提出“持续优化投资结构,加强产业投资,增加民生改善型和消费升级型投资”,说明地方对投资回报的理解已从单纯“形成实物工作量”转向“稳增长+促消费+提品质”的协同目标。河南专门提出建设智能电网、微电网以及双千兆网络、量子通信项目,体现“托底基建”和“数字基建”并行推进。甘肃推进国家数据基础设施区域功能节点建设,明确开展新型城镇化试点和城市更新,显示中西部地区也在从“投规模”转向“投结构”。


资金来源撬动民资与准财政并举,专项债更强调“投向项目、形成实物”。从资金安排看,各地更强调资金来源多元化:一方面普遍提出提高民间资本参与重大项目的比重,通过项目推介、特许经营、REITs等方式,把更多经营性、准经营性项目交给市场主体来做,政府资金更多用于补短板与兜底环节;另一方面,地方对“准财政”工具的预期明显抬升。以广东为例,政府工作报告明确提出“做好新型政策性金融工具常态化发行”,并强调“债贷联动”支持“两重”和中央预算内投资项目,释放出政策性资金仍将作为稳投资的重要增量来源。同时,专项债使用也更强调“提效”:河南在政府工作报告中提出“优化专项债券用途管理、提高用于项目建设比重,加快各项资金下达拨付”,专项债向“更多用于项目、尽快形成实物工作量”平衡。 综合来看,各地在财政空间受限的情况下,意图通过提高民资参与度和政策性金融工具补位,来稳定重大项目资金供给、抬升资金使用效率。
2、消费与民生:“扩场景”与“提品质”并重
“稳商品”转向“扩场景”,新消费、服务消费和入境消费成为发力重点。除继续扩大“以旧换新”范围外,提振消费的政策重心已明显从单纯刺激商品消费,转向新消费业态培育、服务消费扩容和入境消费提质三条主线。其一,多地在报告中继续强调优化实施消费品以旧换新,同时更突出消费场景创新,围绕即时零售、直播电商、社交电商、票根经济、情绪消费、悦己消费等新业态新模式挖掘增量。其二,服务消费成为地方部署的共同重点,文旅、餐饮、康养、体育、养老托育等被高频提及,部分省份还将带薪错峰休假纳入政策工具,体现“投资于人、服务于人”的导向。其三,入境消费与免税消费被更多地方纳入促消费体系,广东提出做大入境游、推广离境退税便利化,海南则继续强调扩大免签政策优势、放大免税消费带动作用,显示各地正通过“开放+消费”联动培育新的内需增量。
民生政策更重“补短板、提品质”,“一老一小”和银发经济权重上升。从2026年地方两会表述看,各地对公共服务供给优化更多放在民生政策板块中统筹推进,就业、教育、医疗、社保等传统领域仍是基本盘,但政策重心较往年更明显地向“一老一小”和银发经济延伸,体现出民生政策从兜底保障向提质扩容升级。多地政府工作报告集中提出健全或扩大长期护理保险制度覆盖、完善养老服务改革配套政策等举措,如广东明确提出发展银发经济、推行长期护理保险、增加普惠托育供给。与此同时,部分文旅热点地区还将“丰富文体服务供给”、“提升公共文化服务质效”等纳入民生部署,推动民生改善与服务消费扩容形成联动。
3、产业与科技:区域协同前置与新动能培育并进
区域科创协同加速前置,打造创新中心集群。2025年中央经济工作会议将国际科技创新中心建设布局由“北京、上海、大湾区”进一步拓展为“北京(京津冀)、上海(长三角)、粤港澳大湾区”三大区域,意味着科技创新政策重心从“单点突破”转向“区域协同”。2026年,京津冀、长三角和大湾区相关省市在政府工作报告中均将国际科创中心建设、区域协同创新和成果转化作为靠前部署的重点任务。如北京强调推动北京(京津冀)国际科技创新中心建设、提升科技成果区域内转化效率;上海提出高质量落实上海(长三角)国际科技创新中心建设方案、深化G60科创走廊等合作平台;广东则提出加快建设大湾区国际科技创新中心和综合性国家科学中心。这表明在当前阶段,区域协同创新已成为统筹产业升级、供应链安全和新动能培育的必要环节,也是各地推动高质量发展的关键抓手。
产业政策更强调因地制宜,资源型地区以“强链补链”夯实安全底盘。从两会产业部署看,各地对现代化产业体系的推进路径并不趋同,而是更强调立足资源禀赋、产业基础和区位条件因地制宜布局,尤其是中西部资源优势地区,政策重点并非一味追逐“风口产业”,而是更加突出传统产业提质升级和关键资源产业强链补链。这一方面是因为当前稳增长与稳工业仍需依托既有产业基本盘,另一方面稀有金属、优质矿产等领域与产业链供应安全、能源资源安全联系密切,实质上也是在服务国家安全与全国供应链稳定。如甘肃提出“开展传统产业提质升级行动,促进有色冶金、石化化工、装备制造等产业延链补链”;陕西明确“做强做大稀有金属产业”;贵州则提出“打造优势矿产资源精深加工产业集群”,并强调推动铝加工、锰加工延链强链等。
人工智能部署实现“全覆盖”,经济大省更强调产业化应用。今年政府工作报告中,31个省份均提及人工智能,说明“人工智能+”已从前两年的前沿议题转为地方产业政策的共识性内容。但具体来看,各地部署深度差异较大,整体呈现出“经济科技强省部署更系统、资源和经济相对薄弱地区部署更简洁”的特征。经济大省表述明显更偏产业化和体系化,不仅强调应用,还覆盖算力、模型、平台、治理和生态建设,如北京在政府工作报告中提出打造国际科技创新中心、并在教育、产业等多个场景推进人工智能赋能,广东更进一步明确提出“深化拓展‘人工智能+’”,并围绕芯片、算力、算法、数据、应用全链条以及垂直模型、创新平台建设做出部署。相比之下,一些经济体量较小或产业基础相对薄弱的省份表述则相对简洁,如西藏在政府工作报告中仅提到“优化算力产业布局,加快人工智能等数智技术融合应用”。
4、房地产:稳市场优先,强调盘活存量和民生导向
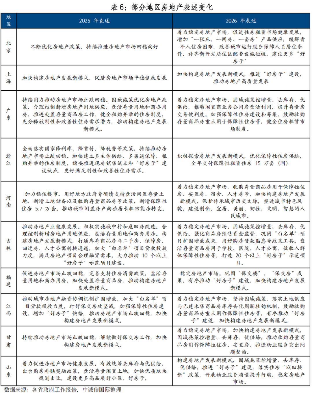
房地产定调“控增量、去库存、优供给”,地方更强调盘活存量与民生导向。房地产端,今年各地整体定调与中央经济工作会议高度一致,政策重心较去年年初更明显地转向供给侧优化。对比来看,去年不少地方仍沿用“因城施策调整优化房地产政策,促进房地产市场止跌回稳”的表述,今年更多省份改为“控增量、去库存、优供给”的框架,侧重优化增量、盘活存量、强化保障。同时,部分省份更突出房地产的民生属性,浙江将“积极探索房地产发展新模式、优化保障性住房供给、全年交付保障性租赁住房15万套(间)”纳入民生建设段落,地方房地产政策进一步转向“稳市场、强保障、优供给”的组合思路,“促进房地产止跌回稳”或仍是地产工作的核心要求。

三大工程仍是地产投资主要增量,但政策力度更趋收敛、结构更偏优化。从2026年地方两会表述看,保障性住房、城中村改造和“平急两用”公共基础设施仍是房地产投资重点,但与2025年相比,各地部署明显从“集中放量”转向“统筹推进、注重效率”,整体力度趋于收敛。一个典型变化是,不少省份仍保留三大工程相关安排,但量化指标更审慎、内部结构也在调整。以浙江为例,2025年提出建设筹集保障性租赁住房25.1万套(间)、实施城中村改造3.6万户,而2026年调整为交付保障性租赁住房15万套(间)、开工改造城中村6万户,反映三大工程仍在推进,但重心由单一扩量转向保障房、城中村改造等项目的结构性再平衡。重庆的变化也较有代表性:2025年曾明确提出82个城中村改造项目、113个“平急两用”项目、7000套配售型保障性住房等较强量化安排,而2026年更多将相关任务纳入“城市更新”“好房子、好小区、好社区、好城区”整体框架推进,强调提速建设“平急两用”设施、统筹老旧小区和城中村改造,单列的强刺激式指标明显减少。总体看,三大工程仍是托底地产投资的核心抓手,但地方政策取向已从“拉总量”转向“优结构、提质量、重协同”,后续投资弹性仍有赖于中央资金与配套工具继续支持。
5、地方化债:加快退平台,构建同高质量发展相适应的债务管理长效机制
伴随一揽子化债政策推进,地方化债已取得明显成效。内蒙古、吉林已退出化债重点省份,城投企业债务成本下行、结构改善、信用风险事件减少,2026年末隐性债务规模或下降至3.5万亿;政府拖欠账款清理取得一定成效,根据工信部,目前全国政府部门、大型国有企业共清偿民营企业账款超过1600亿元。与此同时,辽宁、甘肃等地在平台压降上进展较快,分别提到融资平台累计压降85.2%、81.3%。从2026年化债部署来看,地方化债进入攻坚阶段,将继续有序推进本轮置换,并加快构建债务管理长效机制。其一,推进地方融资平台出清,引导平台改革转型。例如多地提出分类推进融资平台退出、严禁国企异化为新平台、推动平台向市场化经营主体转型,后续需重点关注平台退出后的经营重塑能力、地方财力修复情况以及城投向产业化、公益服务化和市场化转型的实质成效。其二,四川、西藏等省份积极回应中央经济工作会议提出的“多措并举化解地方政府融资平台经营性债务风险”,我们认为后续将在分类化解地方债务问题上出台更多细则,在金融机构与平台协商的基础上,借助债务展期、置换等金融化债工具合理开展债务结构优化。其三,当前地方流动性压力较大背景下,政府拖欠款问题仍需重视。河南、内蒙古等8个省份均强调要“加紧清理拖欠企业账款”,天津还提出“进一步加大欠薪治理”,这不仅与企业等市场主体相关,也关乎政府信用及经济良性循环,后续仍需加力推进。其四,北京、上海、广东均提出要“用好地方政府专项债自审自发机制”。2025年10个进行专项债项目“自审自发”的省份(含辖内计划单列市)新增专项债发行进度明显快于非试点省份,为提升专项债发行使用效率、推动建立权责清晰的地方债务管理体系发挥了重要作用,我们认为进一步扩围具有必要。


6、统一大市场+改革:更重规则统一与破除隐性壁垒
“反内卷”深入推进,统一大市场配套改革加快落地,重心转向源头治理和规则统一。改革领域今年一个比较突出的变化是,多省在政府工作报告中明确表态要更深度融入全国统一大市场建设,并将整治“内卷式竞争”纳入年度重点任务,相关部署明显增多。与以往更多强调营商环境优化、放宽市场准入不同,今年地方改革部署更聚焦“规则统一”和“源头治理”,重点集中在招商引资、税收优惠、财政补贴、政府采购、招投标、公平竞争审查等领域。河南将“纵深推进融入和服务全国统一大市场”放在年度重点工作靠前位置,并提出制定融入服务全国统一大市场建设行动方案;山东强调推动公平竞争相关制度建设,突出以法治化方式规范市场秩序;陕西则将“加大重点行业过剩产能治理力度、深入整治‘内卷式’竞争”写入重点任务,体现其将产能治理与统一大市场建设统筹推进的思路。整体看,“反内卷”相关的制度层面改革力度明显增强,后续若相关条例、负面清单和审查机制进一步落地,地方招商与产业政策的约束边界有望更加清晰。


要素市场化改革与破除隐性壁垒同步推进。除统一大市场之外,要素市场化配置和重点领域准入改革,进一步破除新领域新业态及民营经济发展的隐性壁垒是今年地方两会改革部署的另一条主线。与以往偏重“放宽准入”表态不同,今年不少省份更强调从制度和执行层面打通堵点,重点落在市场准入壁垒清理、要素流通、涉企执法规范、公平竞争审查等环节,例如,山西明确提出“常态化开展市场准入壁垒清理整治行动”,将其作为融入全国统一大市场的重要抓手;山东提出“推动出台促进公平竞争条例”,并部署开展市场准入壁垒、妨碍公平竞争排查治理,突出以制度建设稳定市场预期;陕西则在报告中提出“常态化排查清理市场准入壁垒”,并配套推进公共资源交易“一张网”等改革举措。
延伸阅读 ]article_adlist-->从地方两会经济增长目标展望全国两会,CMF专题报告发布 ]article_adlist-->王晋斌:美联储降息可信,缩表或不可信 ]article_adlist-->刁大明:十问“新门罗主义” ]article_adlist-->毛振华:中国企业出海趋势与香港机会 ]article_adlist-->汪三贵:构建常态化精准帮扶机制和政策体系 ]article_adlist-->刘瑞明:经世济民的深耕者 ]article_adlist-->中共中央政治局召开会议,中共中央总书记习近平主持会议 ]article_adlist-->郑新业:建设现代化产业体系,开创高质量发展新局面 ]article_adlist-->

特别声明:以上内容仅代表作者本人的观点或立场,不代表新浪财经头条的观点或立场。如因作品内容、版权或其他问题需要与新浪财经头条联系的,请于上述内容发布后的30天内进行。
海量资讯、精准解读,尽在新浪财经APP
财惠赚提示:文章来自网络,不代表本站观点。